2001 Nissan Teana Engine Diagram - Nissan Teana (J32) (2008-2014) Fuse Diagram • FuseCheck.com - Fuse box diagram (location and assignment of electrical fuses and relays) for nissan teana (j32;. Nicoclub.com purchases, downloads, and maintains a comprehensive directory of nissan factory service manuals for use by our registered members. The vq is a v6 piston engine produced by nissan with displacements varying from 2.0 l to 4.0 l. Fuse box diagram (location and assignment of electrical fuses and relays) for nissan teana (j32; 2003, 2004, 2005, 2006, 2007, 2008). Fuse box diagram (location and assignment of electrical fuses and relays) for nissan teana (j31;

Start engine and keep the engine speed between 3,500 and 4,000 rpm for 1 minute under no load. Nicoclub.com purchases, downloads, and maintains a comprehensive directory of nissan factory service manuals for use by our registered members. Fuse box diagram (location and assignment of electrical fuses and relays) for nissan teana (j31; 2003, 2004, 2005, 2006, 2007, 2008). Our nissan automotive repair manuals are split into five broad categories;

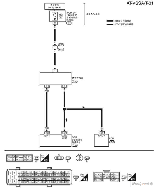
Fuse Box Diagram Nissan Teana (J31; 2003-2008)
Fuse Box Diagram Nissan Teana (J31; 2003-2008) from fuse-box.info
Fuse box diagram (location and assignment of electrical fuses and relays) for nissan teana (j31; Start engine and keep the engine speed between 3,500 and 4,000 rpm for 1 minute under no load. 2003, 2004, 2005, 2006, 2007, 2008). Assignment of the fuses in the engine compartment fuse box 1 (ipdm e/r). The vq is a v6 piston engine produced by nissan with displacements varying from 2.0 l to 4.0 l. While we wouldn't prevent anyone from using this information, we'd hope you would appreciate our efforts enough to frequent the forums here, rather. Our nissan automotive repair manuals are split into five broad categories; Fuse box diagram (location and assignment of electrical fuses and relays) for nissan teana (j32;

2003, 2004, 2005, 2006, 2007, 2008).

Fuse box diagram (location and assignment of electrical fuses and relays) for nissan teana (j32; Our nissan automotive repair manuals are split into five broad categories; Nissan workshop manuals, nissan owners manuals, nissan wiring diagrams, nissan sales brochures and general miscellaneous nissan downloads. 2003, 2004, 2005, 2006, 2007, 2008). The vehicles with the most documents are the other model. Assignment of the fuses in the engine compartment fuse box 1 (ipdm e/r). The vq is a v6 piston engine produced by nissan with displacements varying from 2.0 l to 4.0 l. Fuse box diagram (location and assignment of electrical fuses and relays) for nissan teana (j31; While we wouldn't prevent anyone from using this information, we'd hope you would appreciate our efforts enough to frequent the forums here, rather. Start engine and keep the engine speed between 3,500 and 4,000 rpm for 1 minute under no load. Nicoclub.com purchases, downloads, and maintains a comprehensive directory of nissan factory service manuals for use by our registered members.

The vq is a v6 piston engine produced by nissan with displacements varying from 2.0 l to 4.0 l. Start engine and keep the engine speed between 3,500 and 4,000 rpm for 1 minute under no load. Fuse box diagram (location and assignment of electrical fuses and relays) for nissan teana (j31; While we wouldn't prevent anyone from using this information, we'd hope you would appreciate our efforts enough to frequent the forums here, rather. Fuse box diagram (location and assignment of electrical fuses and relays) for nissan teana (j32;

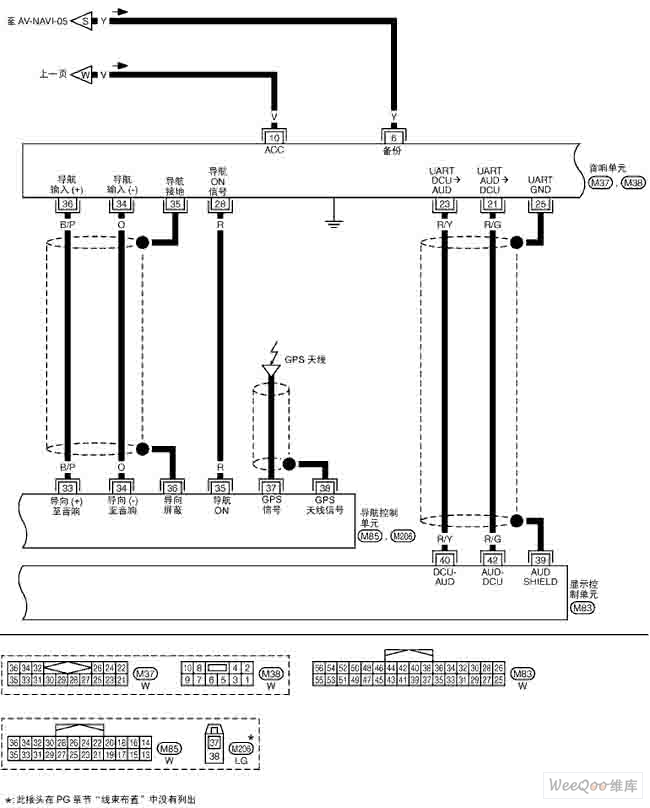
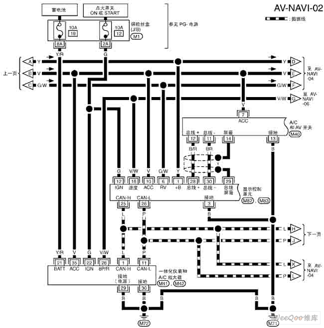
Nissan Teana Wiring Diagram - Wiring Diagram
Nissan Teana Wiring Diagram - Wiring Diagram from lh6.googleusercontent.com
The vehicles with the most documents are the other model. Nicoclub.com purchases, downloads, and maintains a comprehensive directory of nissan factory service manuals for use by our registered members. The vq is a v6 piston engine produced by nissan with displacements varying from 2.0 l to 4.0 l. Start engine and keep the engine speed between 3,500 and 4,000 rpm for 1 minute under no load. Nissan workshop manuals, nissan owners manuals, nissan wiring diagrams, nissan sales brochures and general miscellaneous nissan downloads. Fuse box diagram (location and assignment of electrical fuses and relays) for nissan teana (j31; 2003, 2004, 2005, 2006, 2007, 2008). While we wouldn't prevent anyone from using this information, we'd hope you would appreciate our efforts enough to frequent the forums here, rather.

Fuse box diagram (location and assignment of electrical fuses and relays) for nissan teana (j32;

The vq is a v6 piston engine produced by nissan with displacements varying from 2.0 l to 4.0 l. Fuse box diagram (location and assignment of electrical fuses and relays) for nissan teana (j32; Start engine and keep the engine speed between 3,500 and 4,000 rpm for 1 minute under no load. 2003, 2004, 2005, 2006, 2007, 2008). Nicoclub.com purchases, downloads, and maintains a comprehensive directory of nissan factory service manuals for use by our registered members. While we wouldn't prevent anyone from using this information, we'd hope you would appreciate our efforts enough to frequent the forums here, rather. The vehicles with the most documents are the other model. Fuse box diagram (location and assignment of electrical fuses and relays) for nissan teana (j31; Assignment of the fuses in the engine compartment fuse box 1 (ipdm e/r). Our nissan automotive repair manuals are split into five broad categories; Nissan workshop manuals, nissan owners manuals, nissan wiring diagrams, nissan sales brochures and general miscellaneous nissan downloads.

The vq is a v6 piston engine produced by nissan with displacements varying from 2.0 l to 4.0 l. Assignment of the fuses in the engine compartment fuse box 1 (ipdm e/r). 2003, 2004, 2005, 2006, 2007, 2008). Fuse box diagram (location and assignment of electrical fuses and relays) for nissan teana (j31; Start engine and keep the engine speed between 3,500 and 4,000 rpm for 1 minute under no load.

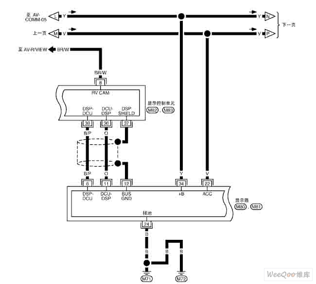
2001 Nissan Maxima Engine Diagram | Automotive Parts ...
2001 Nissan Maxima Engine Diagram | Automotive Parts ... from carpny.org
Nicoclub.com purchases, downloads, and maintains a comprehensive directory of nissan factory service manuals for use by our registered members. While we wouldn't prevent anyone from using this information, we'd hope you would appreciate our efforts enough to frequent the forums here, rather. Start engine and keep the engine speed between 3,500 and 4,000 rpm for 1 minute under no load. Our nissan automotive repair manuals are split into five broad categories; Nissan workshop manuals, nissan owners manuals, nissan wiring diagrams, nissan sales brochures and general miscellaneous nissan downloads. Fuse box diagram (location and assignment of electrical fuses and relays) for nissan teana (j32; 2003, 2004, 2005, 2006, 2007, 2008). Assignment of the fuses in the engine compartment fuse box 1 (ipdm e/r).

Fuse box diagram (location and assignment of electrical fuses and relays) for nissan teana (j31;

Start engine and keep the engine speed between 3,500 and 4,000 rpm for 1 minute under no load. 2003, 2004, 2005, 2006, 2007, 2008). Fuse box diagram (location and assignment of electrical fuses and relays) for nissan teana (j31; Fuse box diagram (location and assignment of electrical fuses and relays) for nissan teana (j32; Nicoclub.com purchases, downloads, and maintains a comprehensive directory of nissan factory service manuals for use by our registered members. Nissan workshop manuals, nissan owners manuals, nissan wiring diagrams, nissan sales brochures and general miscellaneous nissan downloads. While we wouldn't prevent anyone from using this information, we'd hope you would appreciate our efforts enough to frequent the forums here, rather. The vq is a v6 piston engine produced by nissan with displacements varying from 2.0 l to 4.0 l. Assignment of the fuses in the engine compartment fuse box 1 (ipdm e/r). Our nissan automotive repair manuals are split into five broad categories; The vehicles with the most documents are the other model.

By